国防科技大学科研团队在计算机体系结构、声子激光领域取得重要进展

crosscheck 2026-03-23 15:14:46

  近期,国防科技大学科研团队分别在计算机体系结构、声子激光等领域取得重要进展,相关成果对解决关键技术难题、深入前沿探索有积极影响。

计算机学院某团队在计算机体系结构领域取得重要突破

  近日,第52届国际计算机体系结构研讨会(ISCA 2025)在日本东京落幕。ISCA创办于1973年,是最具影响力的计算机体系结构领域顶级会议之一。国防科技大学计算机学院董德尊研究员课题组通过视频方式在大会报告了题为“Zettafly: A Network Topology with Flexible Non-blocking Regions for Large-scale AI and HPC Systems”的学术论文。

  该项研究得到国家自然科学基金创新群体项目和国家重点研发计划项目资助,并获学校各级单位在教育教学改革与科技创新政策方面的大力支持,充分展现了学校加强基础前沿探索、加快关键核心技术攻关、激发科技创新活力的新风貌。

  当前算力融合在国际上受到高度重视,大规模超算与智算系统的融合发展,对互连基础设施提出了新的迫切需求,现有互连网络拓扑结构难以在易部署、低成本和高性能三者之间取得有效平衡。针对这一难题,课题组通过深入分析智算与超算的应用特征,以及现有主流互连系统构建方案,基于天河超算互连自主设计平台进行实验验证,提出新型网络拓扑结构Zettafly。主要参研人员包括王梓宇工程博士生、雷斐高级工程师等。该结构支持灵活划分无阻塞区域与增量式部署,能以更低的成本实现同等性能水平,突破了依赖高成本获取高性能的传统互连设计困境,为后E级和Z级等新一代高性能计算系统的互连拓扑构建提供了参考方案。

  课题组长期从事高性能互连与体系结构研究,坚持应用驱动的软硬件协同设计,在超算互连自主设计平台、超算互连超大规模扩展、超算互连领域定制优化等方面进行了长期的技术探索与工程实践,主持研制了天河大规模互连全栈协同设计仿真软件平台,依托自主平台开展学术创新和工程预研,积极探索适合大工程特色的实践育人体系。

前沿交叉学科学院某团队首次实现声子激光频率梳

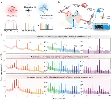
  近日,国防科技大学前沿交叉学科学院某团队联合理学院,提出将Floquet调控技术应用于非线性声子激光中,成功产生了国际上首个声子激光频率梳,预期在高分辨率声学传感、相干声信息处理及拓扑声子学等领域具有广阔的应用前景。研究成果以“基于Floquet工程的声子激光频率梳(Coherent acoustic frequency comb via Floquet engineering of optical tweezer phonon lasers)”为题发表在国际顶级期刊《科学进展》(Science Advances)上。

实验系统和主要实验结果

  研究表明,通过引入周期性调制的Floquet泵浦信号,非线性声子激光的模式扩展形成了多个相干频率成分,且频率分布与频率间隔能够被灵活调控,产生了高性能声子激光频率梳,梳齿数量达到40余个,梳齿之间的相位相干性显著增强。该项研究首创了声子激光频率梳生成模式,为其他多种声学平台(如囚禁离子体系、微腔体系、冷原子体系等)产生声子激光频率梳提供了重要思路。

  国防科技大学博士生何雨桐和助理研究员邝腾芳为论文的共同第一作者,副教授肖光宗、教授罗晖和教授景辉为共同通讯作者。该研究得到国家重点研发计划项目、国家自然科学基金项目、湖南省杰出青年基金项目、湖南省重大科技攻关项目、湖南省科技创新计划等的资助。

  近年来,该团队瞄准声子激光前沿领域开展研究,取得了系列重大成果,在国际上首次实现了非线性声子激光,通过引入注入锁定技术显著提升了声子激光的多项关键性能,产生了世界上“最亮”的声子激光,为声子激光向新质战斗力转化迈出了重要一步。相关成果发表在Nature Physics、Science Advances、eLight等国际顶级期刊上,成果入选“2023中国光学十大进展(基础研究类)”,3次获得湖南省光学科技进展一等奖,并被英国著名科技新闻杂志New Scientist、麻省理工科技评论等媒体专题报道。

  Nature正刊发表国防科技大学机械超结构原创成果!

  来源 | 国防科大

免责声明:本站所提供的内容均来源于网友提供或网络搜集,由本站编辑整理,仅供个人研究、交流学习使用。如涉及版权问题,请联系本站管理员予以更改或删除。